当前位置
>
首页
>
中环联(北京)环境保护有限公司
>
服务与培训
正文
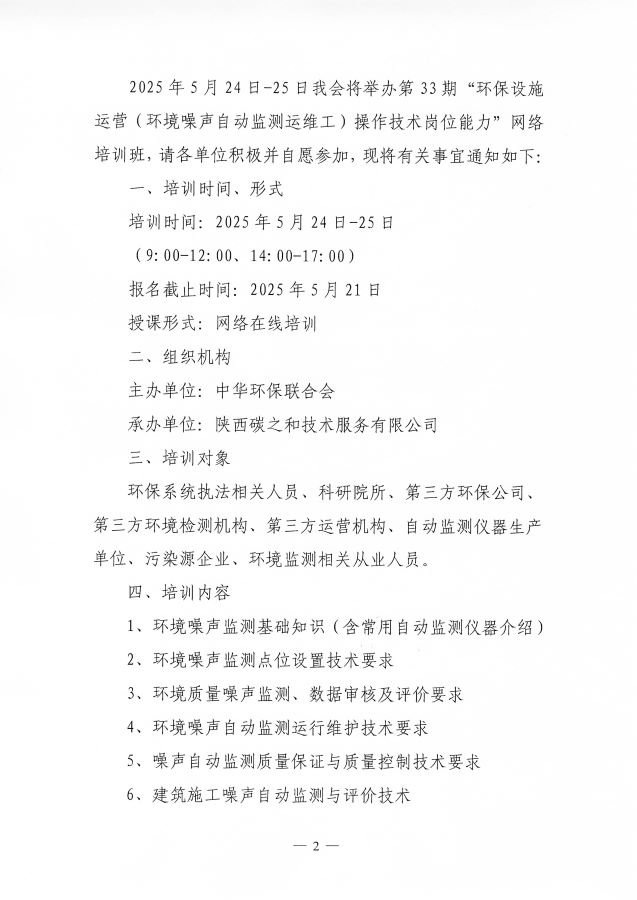
关于举办第33期“环保设施运营(环境噪声自动监测运维工)操作技术岗位能力”网络培训班的通知
时间 : 2025-04-22 来源 : 未知 作者 : wqm 点击 : 次
报名回执表
相关链接
2025-04-27
关于举办第12期“环保技术咨询服务
2025-04-22
关于举办第11期“环保技术咨询服务
2025-04-22
关于举办第33期“环保设施运营(环
2025-04-22
关于举办第32期“环保设施运营(污
2025-04-22
关于举办第31期“环保设施运营(污
热点新闻
关于举办第24期“环保设施
关于举办第12期“环境检测
关于举办第20-21期“环保设
关于举办第8期 “环保技术
关于举办第22期“环保设施
关于举办第14期“环境检测
关于举办第13期“环境检测
关于举办第11期“环境检测
2021年第4期“碳排放管理(
2021年第1期“碳减排政策解
2021年第5期“碳排放管理(
2021年第八期“环保管家”
2021年第6期“碳排放管理(
关于举办第28期“环保设施
2021年第2期“碳排放管理(
相关新闻