当前位置 主页 > 首页 > 通知公告 正文

中芯国际(北京)新建生活污水站项目竣工环保验收信息公示

时间 : 2016-05-25     来源 : 未知     作者 : admin     点击 : 次     

    根据《建设项目竣工环境保护验收管理办法》(国家环境保护总局第13号令)和《建设项目环境影响评价政府信息指南》等有关法律法规的规定,现将中芯国际(北京)新建生活污水站项目竣工环保验收监测情况进行公示。具体公示内容见下方相关文件。
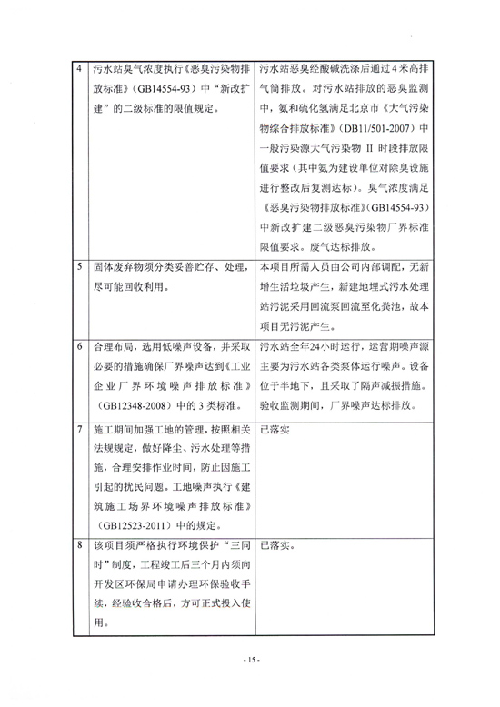
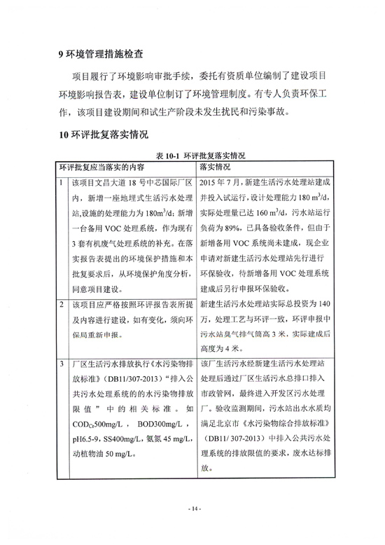
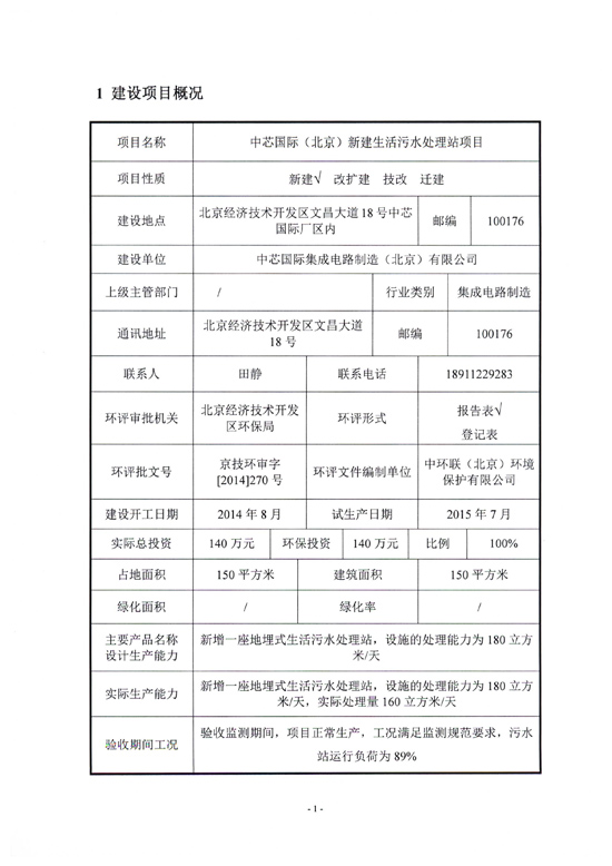
    项目名称:中芯国际(北京)新建生活污水站项目
    建设单位:中芯国际集成电路制造(北京)有限公司
    建设地点:北京经济技术开发区文昌大道18号厂区内
    联系人:田静
    联系电话:18911229283
    邮政编码:100176
    通讯地址:北京经济技术开发区文昌大道18号
    中芯国际污水站验收申请+验收申请报告表如下: